西藏子公司獲得第四屆西藏自治區環境監測大比武優異成績
發布時間:2024-05-17
信息來源:天晟源環保
字體大小:小
中
大
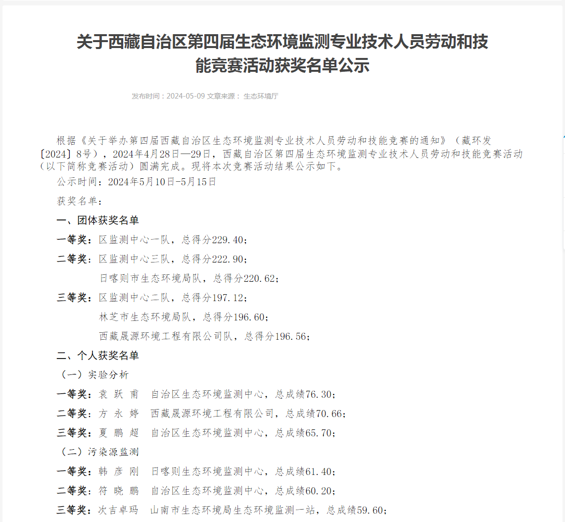
2024年5月9日,西藏自治區生態環境廳公布2024第四屆西藏自治區生態環境監測專業技術人員勞動和技能競賽(簡稱“第四屆大比武”)獲獎名單,四川省天晟源環保股份有限公司子公司西藏晟源環境工程有限公司(以下簡稱“西藏晟源”)榮獲團體獎三等獎,在第三方社會監測機構中名列第一,同時方永婷斬獲實驗分析組個人獎項二等獎。繼第三屆大比武獲獎后,西藏晟源在第四屆大比武中再創佳績,展現了西藏晟源在西藏自治區區內環境監測領域的過硬實力。
(獲獎名單)
(開幕大會)
此次專業技術人員勞動和技能競賽由自治區生態環境廳、自治區人力資源與社會保障廳、自治區總工會、共青團西藏自治區委員會、自治區婦女聯合會、自治區市場監督管理局聯合主辦,競賽內容包括水、氣、聲、固體廢物、土壤、生態等環境要素的監測技術,是生態環境監測領域的綜合競賽,旨在推動生態環境監測工作科學化、標準化、規范化,全面提升生態環境監測人員的實際工作能力和技術水平。


(團隊合影)
此次競賽,共有一百余名選手參賽,分為基礎理論考試和專業實操(理論知識)兩個賽程。賽前西藏晟源積極組織參賽選手們高效備考,汲取總公司(天晟源環保)過往制勝參賽經驗;賽時選手們沉著應對,全力以赴,力爭上游,最終取得了優異成績。


(賽前培訓)
?
(實操培訓)
通過參加本次大賽,不僅提升了員工的專業技術能力、培養了團隊合作意識,還充分體現了西藏晟源在環境監測領域的綜合實力和強勁勢頭。西藏晟源在未來的發展中將不斷提升專業技術能力、拓展業務領域,向更高、更廣的方向發展,力求為更多的客戶提供更優質的環境監測服務。